五和宝app是一款非常方便的烟盒回收平台。用户可以在这里进行废弃物在线一键回收使用,平台进行废弃物品回收的同时,还可以开启烟盒回收模式,让你都可以得到更多惊喜,有需要的用户快来下载使用吧。

1、启动五和宝应用程序,并导航至其主界面。
2、在主界面上,选择“我的”选项卡,以访问您的个人账户页面。
3、在个人账户页面中,找到并点击实名认证的选项,这将引导您进入认证流程。
4、按照屏幕上的指示,上传您的身份证照片,并填写必要的个人信息。
5、提交您的认证申请后,请耐心等待系统审核您的信息。
6、一旦您的信息通过审核,您的账户将被激活,您就可以开始使用五和宝提供的所有功能了。
首先,登录五和宝账户,接着在右上角的帮助中心点击自助服务。
其次,在所有自助服务框中的账户自助下点击注销账户。
最后,来到确认协议页面,直接点击同意协议并继续按钮即可完成注销。
1、在五和宝官网、五和宝APP、五和宝小程序中找到相应的活动页面。
2、在活动页面中领取五和宝激活码。
3、在五和宝中输入激活码进行兑换。
4、完成兑换后,玩家即可进入游戏并开始体验。

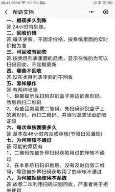
兑换零钱多久到账?
24小时内到账,节假日另行通知。
兑换零钱审核失败怎么办?
1、如提示非实名用户的,请把微信账号实名认证后重新发起兑换。
2、如提示账户异常的,请确保当前微信账户可正常收款后重试。
3、其他原因可联系在线客服。
核销失败是什么原因?
1、商品码先被用过的核销失败
2、在本系统扫码识别后,没有及时自毁二维码,导致被外界扫码获取用了的核销失败
3、如需填写验证码的,填写错误、位数填多填小的核销失败。
账户导常是什么原因?
多次上传错误的、虚假的商品积分码,恶意占用本应用核销通道资源的将被拉入黑名单禁止使用本应用。
为何积分码很久没核销?
查看该商品类别是否提示暂停核销,如没有提示可联系在线客服咨询!